[Paper] DARTS: Differentiable Architecture Search (Image Classification)
Outperforms NASNet, ENAS, PNASNet, AmoebaNet, DenseNet, GoogLeNet / Inception-v1, MobileNetV1 & ShuffleNet V1
In this story, DARTS: Differentiable Architecture Search (DARTS), by CMU, and DeepMind, is presented. In this paper:
- Architecture search method is based on the continuous relaxation of the architecture representation, allowing efficient search of the architecture using gradient descent.
- This is unlike conventional approaches which apply evolution or reinforcement learning, and it is orders of magnitude faster than state-of-the-art non-differentiable techniques.
This is a paper in 2019 ICLR with over 900 citations. ( @ Medium)
Outline
- Search Space
- Continuous Relaxation and Optimization
- Approximate Architecture Gradient
- Experimental Results
1. Search Space
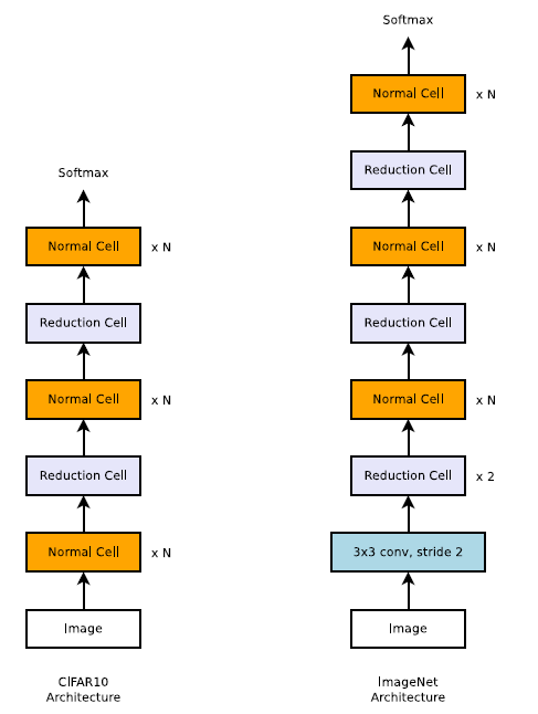
1.1. Fixed Outer Structure
- Similar to NASNet, PNASNet and AmoebaNet, fixed outer structures are used for different datasets.
- The learned cell could either be stacked to form a convolutional network or recursively connected to form a recurrent network.
1.2. Directed Acyclic Graph
- A cell is a directed acyclic graph consisting of an ordered sequence of N nodes.
- Each node x(i) is a latent representation (e.g. a feature map in convolutional networks).
- Each directed edge (i, j) is associated with some operation o(i, j) that transforms x(i).
- The cell is assumed to have two input nodes and a single output node.
- For convolutional cells, the input nodes are defined as the cell outputs in the previous two layers.
- For recurrent cells, these are defined as the input at the current step and the state carried from the previous step.
- The output of the cell is obtained by applying a reduction operation (e.g. concatenation) to all the intermediate nodes.
- A special zero operation is also included to indicate a lack of connection between two nodes.
2. Continuous Relaxation and Optimization
2.1. Continuous Relaxation
- Let O be a set of candidate operations (e.g., convolution, max pooling, zero) where each operation represents some function o() to be applied to x(i).
- (b) & (c): The categorical choice of a particular operation is relaxed to a softmax over all possible operations:
- where the operation mixing weights for a pair of nodes (i, j) are parameterized by a vector α(i, j) of dimension |O|.
- (d): At the end of search, a discrete architecture can be obtained by replacing each mixed operation o(i, j) with the most likely operation:
- Thus, α is treated as the encoding of the architecture.
After relaxation, the goal is to jointly learn the architecture α and the weights w within all the mixed operations. DARTS aims to optimize the validation loss, but using gradient descent. (not using apply evolution or reinforcement learning)
2.2. Optimization
- Ltrain and Lval are denoted the training loss and the validation loss, respectively.
- The goal for architecture search is to find α* that minimizes the validation loss Lval(w*,α*), where the weights w* associated with the architecture are obtained by minimizing the training loss w* = argmin w Ltrain(w,α*).
- This implies a bilevel optimization problem with α as the upper-level variable and w as the lower-level variable:
3. Approximate Architecture Gradient
3.1. Approximation
- Evaluating the architecture gradient exactly can be prohibitive due to the expensive inner optimization.
- A simple approximation scheme is as follows:
- where w denotes the current weights maintained by the algorithm, and ξ is the learning rate for a step of inner optimization. The idea is to approximate w*(α) by adapting w using only a single training step, without solving the inner optimization.
- The above equation will reduce to ∇αLval(w,α) if w is already a local optimum for the inner optimization and thus ξ∇wLtrain(w,α)=0.
- Setting ξ=0 makes the equation become a first-order approximation, which leads to worse performance.
3.2. Deriving Architecture
- To form each node in the discrete architecture, the top-k strongest operations (from distinct nodes) are retained among all non-zero candidate operations collected from all the previous nodes.
- k=2 for convolutional cells and k=1 for recurrent cell. (The zero operations are excluded)
4. Experimental Results
4.1. CIFAR-10
- O: 3×3 and 5×5 separable convolutions, 3×3 and 5×5 dilated separable convolutions, 3×3 max pooling, 3×3 average pooling, identity, and zero.
- ReLU-Conv-BN order is used.
- Each separable convolution is always applied twice.
- N=7 nodes.
- The output node is defined as the depthwise concatenation of all the intermediate nodes
- The architecture encoding therefore is (αnormal; αreduce), where αnormal is shared by all the normal cells and αreduce is shared by all the reduction cells.
- DARTS achieved comparable results with the SOTA approaches while using three orders of magnitude less computation resources (i.e. 1.5 or 4 GPU days vs 2000 GPU days for NASNet and 3150 GPU days for AmoebaNet).
- Moreover, with slightly longer search time, DARTS outperformed ENAS by discovering cells with comparable error rates but less parameters.
- The longer search time is due to the fact that we have repeated the search process four times for cell selection.
4.2. Penn Treebank
- N=12 nodes.
- The very first intermediate node is obtained by linearly transforming the two input nodes, adding up the results and then passing through a tanh. The rest of the cell is learned.
- The recurrent network consists of only a single cell, no repetitive patterns are assumed within the recurrent architecture.
- A cell discovered by DARTS achieved the test perplexity of 55.7, on par with the state-of-the-art model enhanced by a mixture of softmaxes, better than all the rest of the architectures that are either manually or automatically discovered.
- In terms of efficiency, the overall cost (4 runs in total) is within 1 GPU day, which is comparable to ENAS and significantly faster than NAS.
- Nevertheless, with comparable or less search cost, DARTS is able to significantly improve upon random search in both cases (2.76±0.09 vs 3.29±0.15 on CIFAR-10, 55.7 vs 59.4 on PTB).
4.3. ImageNet
- The cell learned on CIFAR-10 is indeed transferable to ImageNet.
- It is worth noticing that DARTS achieves competitive performance with the state-of-the-art RL method while using three orders of magnitude less computation resources.
4.4. WT2
- The cell identified by DARTS transfers to WT2 better than ENAS.
- The transferability is weaker between PTB and WT2 (as compared to that between CIFAR-10 and ImageNet) could be explained by the relatively small size of the source dataset (PTB) for architecture search.
References
[2019 ICLR] [DARTS]
DARTS: Differentiable Architecture Search
[GitHub] https://github.com/quark0/darts
Image Classification
1998: [LeNet]
2012–2014: [AlexNet & CaffeNet] [Maxout] [NIN] [ZFNet] [SPPNet]
2015: [VGGNet] [Highway] [PReLU-Net] [STN] [DeepImage] [GoogLeNet / Inception-v1] [BN-Inception / Inception-v2]
2016: [SqueezeNet] [Inception-v3] [ResNet] [Pre-Activation ResNet] [RiR] [Stochastic Depth] [WRN] [Trimps-Soushen]
2017: [Inception-v4] [Xception] [MobileNetV1] [Shake-Shake] [Cutout] [FractalNet] [PolyNet] [ResNeXt] [DenseNet] [PyramidNet] [DRN] [DPN] [Residual Attention Network] [IGCNet / IGCV1] [Deep Roots]
2018: [RoR] [DMRNet / DFN-MR] [MSDNet] [ShuffleNet V1] [SENet] [NASNet] [MobileNetV2] [CondenseNet] [IGCV2] [IGCV3] [FishNet] [SqueezeNext] [ENAS] [PNASNet] [ShuffleNet V2] [BAM] [CBAM] [MorphNet]
2019: [ResNet-38] [AmoebaNet] [ESPNetv2] [MnasNet] [Single-Path NAS] [DARTS]
